移行法人のための財務諸表等作成のポイントについて【新公益法人会計基準対応】

新公益法人会計基準(以下、「令和6年会計基準」)が令和7年4月から適用となりました。

この「令和6年会計基準」は公益社団・財団法人を念頭に記述されているため、公益目的支出計画を実施している一般法人(以下「移行法人」)については一部読み替えが必要となります。

そして「移行法人が決算時に作成する財務諸表等の構成」がわかりにくくなっています。そこで、本記事では移行法人が作成すべき財務諸表等の作成について概要を解説いたします。

※令和10年3月31日までに開始する事業年度までは経過措置として、これまでの会計基準(平成20年会計基準)の適用も可能とされています。)

本記事は、多数の公益法人の顧問を務め、公益法人を対象としたセミナー登壇や執筆でも幅広く活躍されている、専門誌『月刊公益』の編集委員でもある税理士の石川広紀先生による監修を受けています。

【PR】

改正公益認定法、新公益法人会計基準に関する
実務で役立つセミナーを開催しています。

全国公益法人協会では、全国各地で様々なテーマでセミナーを開催しております。

2025年4月に施行された改正公益認定法や新公益法人会計基準に関するセミナーや理事会の運営に関するセミナーなど、実務の現場で役立つ様々なセミナーを開催しています。

セミナーの詳細を見る

セミナー会場の様子

移行法人のための財務諸表等作成のポイントについて

目次

  • 公益法人会計基準が改正された背景・目的
  • 令和6年公益法人会計基準の適用対象と時期
    • 令和6年公益法人会計基準が適用される法人
  • 移行法人が作成すべき財務諸表等
    • 会計監査人設置法人以外の法人
    • 会計監査人設置法人
  • 新公益法人会計において留意すべきポイント
    • 1.財産目録の非作成
    • 2.基本財産・特定資産の表示方法の変更
    • 3.関連当事者との取引
    • 4.会計処理の変更
  • まとめと今後の対応

公益法人会計基準が改正された背景・目的

新たな「公益法人会計基準」および「運用指針」が令和6年12月に決定され、令和7年4月から施行されました。

移行法人(従来の一般社団法人・一般財団法人のうち、公益目的支出計画が完了していない法人)にも適用されるため、従来の基準との違いや対応策が求められています。

公益目的支出計画タイムライン

令和6年公益法人会計基準の適用対象と時期

対象は公益社団法人・公益財団法人、移行法人、及び公益認定申請を行う一般社団法人・一般財団法人です。

原則として令和7年4月以降の事業年度から適用、ただし令和10年3月31日までの事業年度については経過措置が認められています。

令和6年公益法人会計基準が適用される法人

  1. 公益社団法人・公益財団法人
  2. 移行法人(公益目的支出計画の実施の完了の確認を受けていない一般社団法人・一般財団法人)
  3. 公益認定申請をする一般社団法人・一般財団法人

新会計基準の様式への移行イメージ
(事業年度:4月1日~3月31日のケース)

新会計基準の様式への移行イメージ

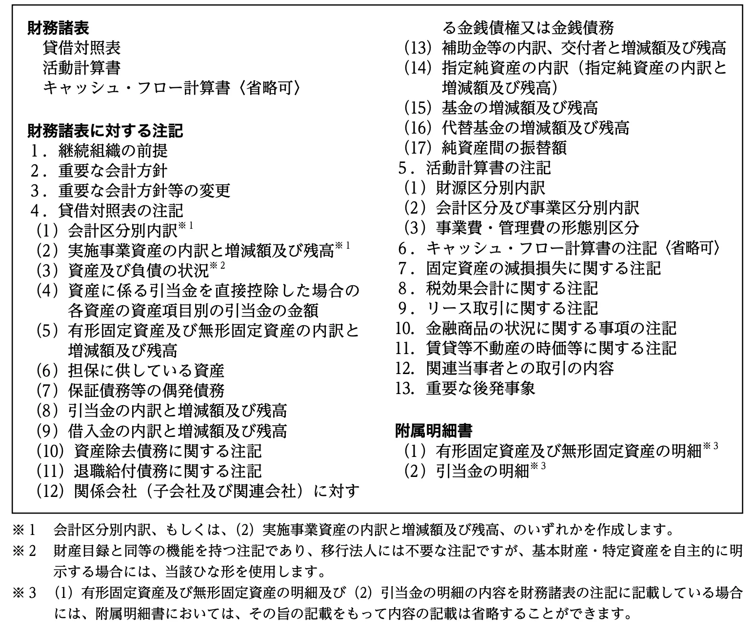
移行法人が作成すべき財務諸表等

会計監査人設置の有無で構成が異なります。

会計監査人設置法人以外の法人

財務諸表(会計監査人設置法人以外の法人)

会計監査人設置法人

財務諸表(会計監査人設置法人)

新公益法人会計において留意すべきポイント

1.財産目録の非作成

移行法人は従来と同様に財産目録の作成義務がなく、注記等で必要事項を開示する形へ変更。

2.基本財産・特定資産の表示方法の変更

従来は「基本財産」や「特定資産」として区分されていたものが、貸借対照表上では流動資産・固定資産として表示。
具体的な勘定科目(現金預金、長期性預金、有価証券、投資有価証券、美術品など)に基づいた表記となります。

3.関連当事者との取引

対象範囲が拡大し、役員のみならず従業員やその近親者、法人でない社員・設立者等も含む。
取引金額が一定額(総額100万円超)以上の場合は、詳細な注記が求められます。

4.会計処理の変更

従来必要とされていた「一般正味財産への振替額」の計上処理が廃止され、活動計算書上で一般純資産・指定純資産の増減状況を分かりやすく開示する方向へ。

まとめと今後の対応

新たな公益法人会計基準は、情報利用者にとって分かりやすく財務情報を提供することを目的としています。

移行法人も適用初年度における柔軟な記載方法が認められるなど、実務上の配慮がなされています。

各法人において、令和6年公益法人会計基準の適用時期や対応内容を十分に検討する必要があります。

記事執筆:全国公益法人協会 小野

記事監修:石川 広紀 先生

『月刊公益』編集委員。税理士・CFP®。石川広紀税理士事務所 代表。多くの公益法人の顧問を務める傍ら、講演・執筆と幅広く活躍中。受講者おすすめ度No.1の人気講師。

石川広紀先生
【PR】

改正公益認定法、新公益法人会計基準に関する
実務で役立つセミナーを開催しています。

全国公益法人協会では、全国各地で様々なテーマでセミナーを開催しております。

2025年4月に施行された改正公益認定法や新公益法人会計基準に関するセミナーや理事会の運営に関するセミナーなど、実務の現場で役立つ様々なセミナーを開催しています。

セミナーの詳細を見る

セミナー会場の様子

本記事の企画者について

全国公益法人協会(株式会社全国非営利法人協会)

財団・社団を半世紀以上にわたり多面的に支援。

1967 年に創立し、半世紀以上にわたり長年蓄積した知識・経験によって財団法人・社団法人の会計税務や 法人運営などを多面的に支援しています。
公益法人、一般社団・財団法人への社会的なニーズが高まる一方、規範意識の高まりや厳格さを増す法令・ガバナンスにより、法人が抱えるリスクは年々増大しています。
私たち全国公益法人協会は、未然に問題を察知し、皆さまの顧問チームとなってそれらのリスクを最小化いたします。
法人が安心して公益活動に専念できるよう支援し、公益活動の活発な社会の実現を目指します。

公式サイト:https://koueki.jp/

全国公益法人協会ロゴ